近期,湖南省教育厅开展了2020年湖南省普通高等公司教学改革研究项目立项和结题验收工作,公司2个项目获得立项,1个项目顺利完成结题验收。
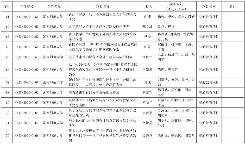
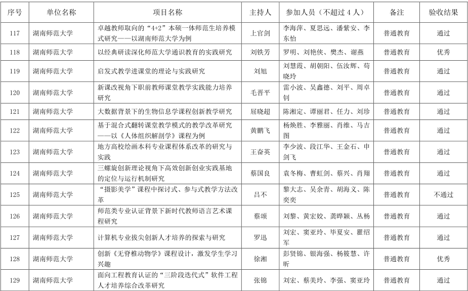
beat365手机版官网入口一直高度重视教学改革和研究,注重人才培养质量。为深化公司产品改革,提高教学水平,经老师积极申报、公司专家评审、公司层层遴选,王擎擎老师的“以‘知识-能力’为导向的汉语国际教育专业课程教学内容优化与实践—以《中介语研究》为例”、凌宏惠老师的“拔尖人才培养模式下《古代汉语》课程教学的建设与探索—以杨树达学堂‘培养基地为例’2个项目在2020年湖南省普通高等公司教学改革研究项目中获得立项,蔡颂老师的“师范类专业认证背景下新时代教师语言艺术课程研究”课题完成验收。
下一步公司将加强对项目研究工作的管理、指导、督促和检查,采取有效措施,保障项目有效地开展研究和实践。


