beats365(中国区)-手机版官方网站
设为首页
|
集团首页
首页
关于我们
+
beat365手机版官网入口简介
历史名人
历任领导
现任领导
组织机构
系室介绍
团队建设
+
学科概况
beat365手机版官网入口学术委员会
beat365手机版官网入口教学委员会
学位点介绍
博士后流动站
图书资料
学术刊物
团队队伍
+
团队概况
国家级人才
省部级人才
教授
副教授
讲师
人才培养
+
本科生培养
公司产品
交流合作
中文基地
精品课程
教改项目
素兰文学奖
新青年文学创作奖
科学研究
+
研究机构
科研项目
科研成果
员工动态
党群天地
+
理论学习
党建工作
工会工作
安全工作
计生工作
员工工作
+
学工动态
招生工作
就业工作
社会服务
+
教育培训
自学考试
员工之家
+
员工动态
员工风采
员工作品
通知公告
通知公告
您的当前位置:
首页
>
通知公告
> 正文
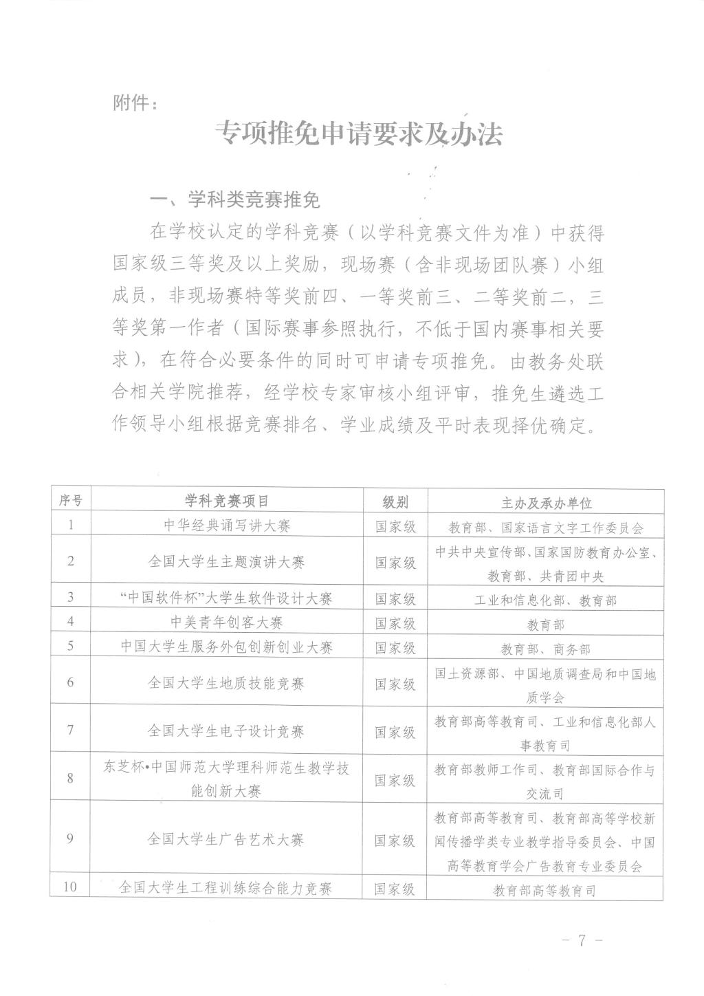
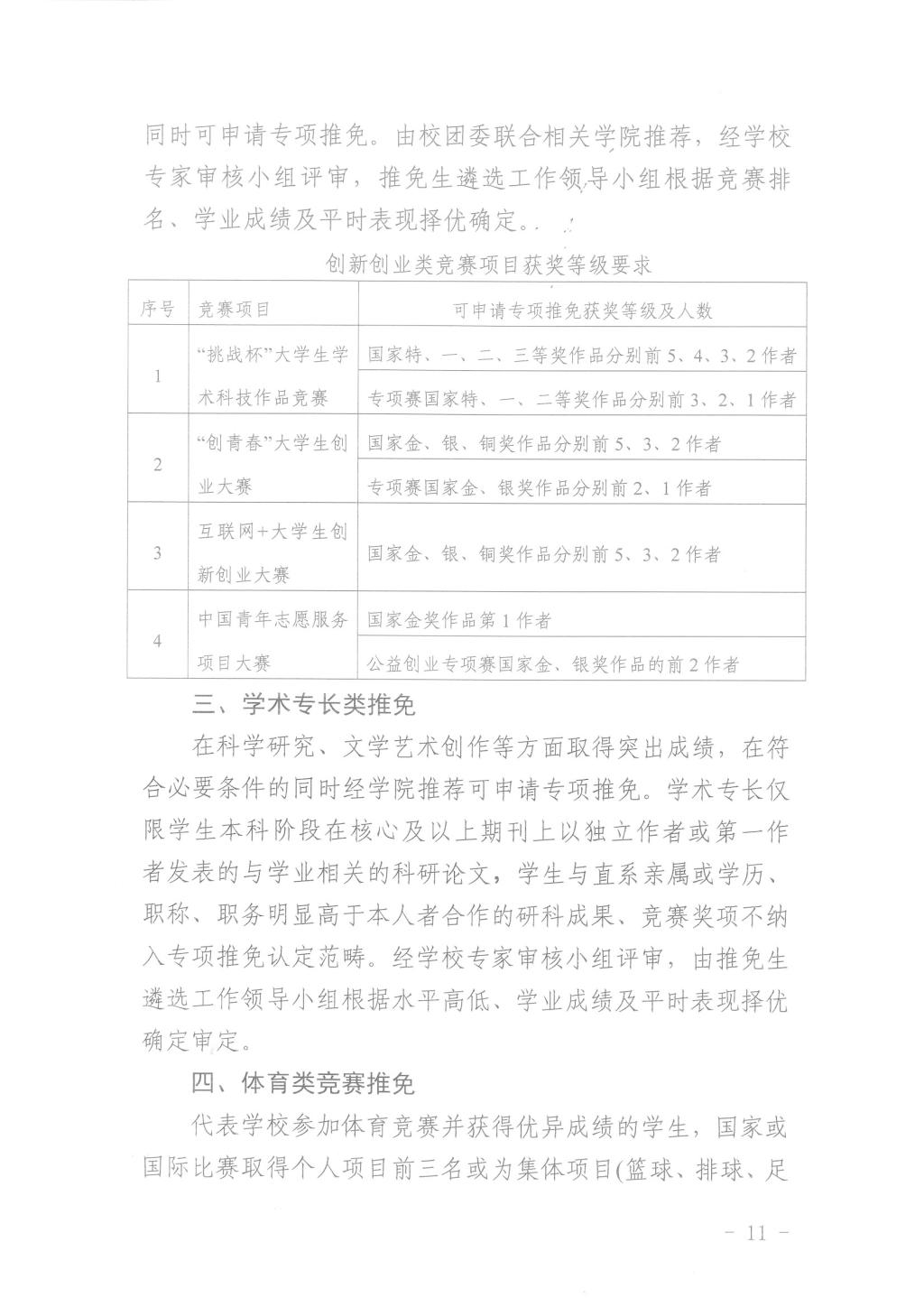
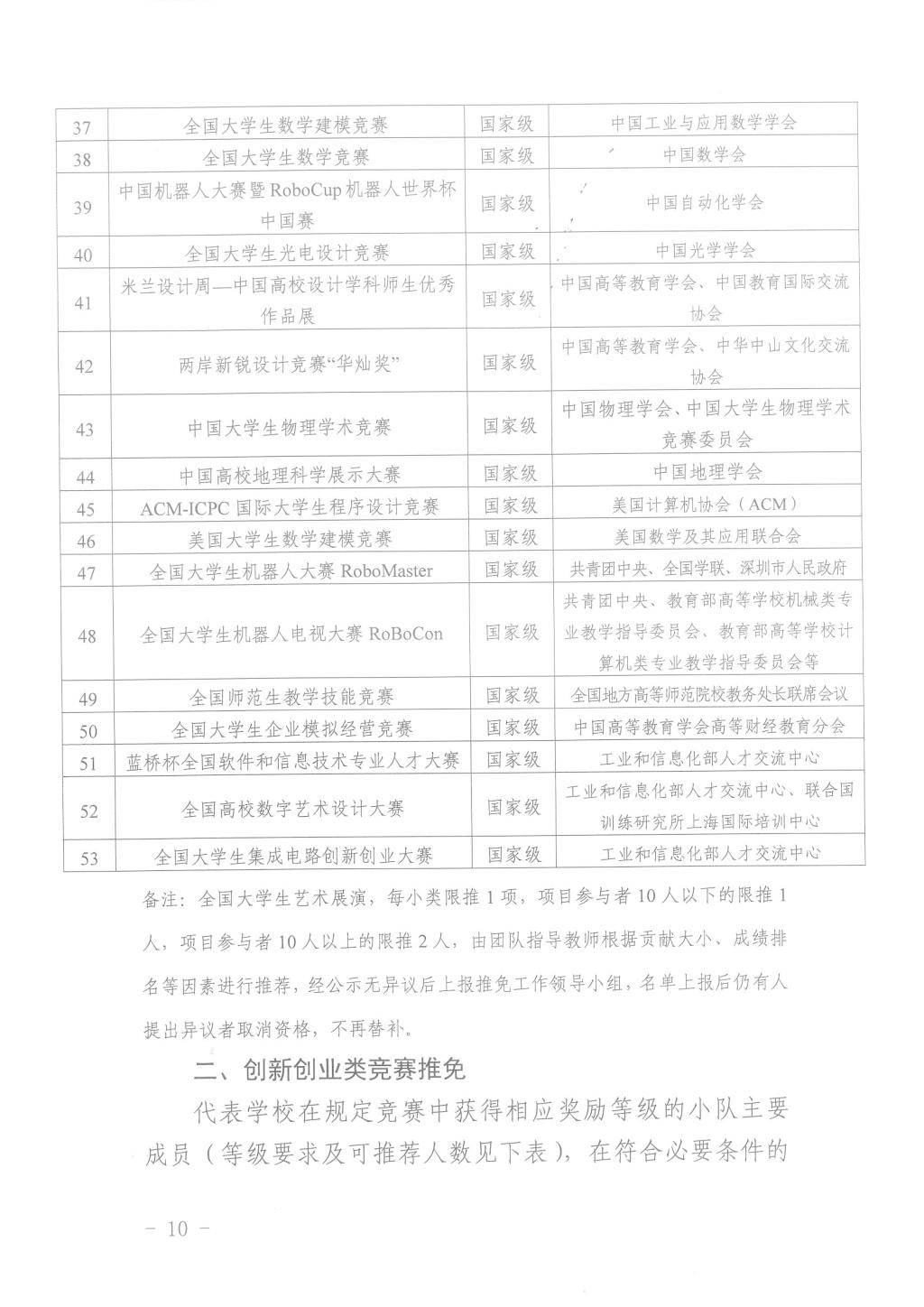
关于印发《beat365手机版官网入口关于推荐优秀应届本科毕业生免试攻读研究生工作实施办法》的通知
来源:beat365手机版官网入口
日期:2021-06-21 18:13
浏览数:
上一条:
2018级本科生免试攻读硕士研究生工作细则
下一条:
2021年素兰文学奖获奖名单
【关闭】